Organisation . IT
Prozesstransparenz für die Digitalisierung
Glaubt man dem allgemeinen Buzzword-Bingo braucht es nur ein bisschen Künstliche Intelligenz, IoT und Industrie 4.0 und schon hat ein Fertigungsunternehmen die Digitalisierung erfolgreich gemeistert. Doch es entscheidet der Kunde, ob ein Unternehmen und dessen Digitalisierungsbemühungen erfolgreich sind. Und dieser will herausragende Leistungen wahlweise schnell, günstig, von hoher Qualität – am besten gleichzeitig. Die Digitalisierung ändert nichts an der Tatsache, dass diese Leistungen durch Prozesse erbracht werden. Prozesse transparent zu machen und dann kluge Entscheidungen bezüglicher eingesetzter Verfahren, Methoden und Technologien zu treffen, ist ein sinnvoller Weg das Thema Digitalisierung zu verfolgen.
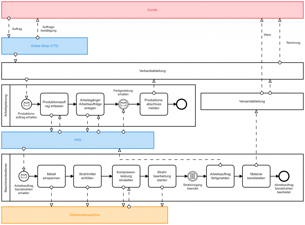
Die nachstehende beispielhafte Darstellung zeigt das Zusammenspiel von Arbeitsprozessen (weiß dargestellt), die von Mitarbeitern bzw. Abteilungen ausgeführt, von software-ausgeführten IT-Prozessen (blau dargestellt) sowie maschinellen Prozessen (gelb dargestellt). Dabei sind einige Prozessbeteiligte ‚zugeklappt‘; d.h. sie werden als einfaches beschriftetes Rechteck (z.B. Versandabteilung) dargestellt. Das Diagramm vermittelt – wenngleich für diesen Beitrag stark vereinfacht – eine Gesamtübersicht über alle beteiligten Ressourcen und deren Aktivitäten.
Diese Darstellung wurde mittels einer Prozessbeschreibungssprache namens Business Process Model and Notation, kurz BPMN, erstellt. Hierbei handelt es sich um eine formelle Modellierungssprache der Object Management Group (OMG). Diese Modellierungssprache hat aufgrund ihrer syntaktischen Klarheit in vielen Branchen bereits weite Verbreitung erreicht, denn sie bietet zahlreiche Vorteile:
Erstens, sie bietet aufgrund der definierten Bedeutung von Symbolen eine weitestgehend interpretationsfreie Darstellung von Prozessen. Dies ist hilfreich, um Mitarbeitern und anderen Zielgruppen Prozesse transparent darzustellen.
Zweitens bietet sie Darstellungsformen (siehe Abbildung 1), die eine Darstellung mehrere Prozesse in ihrem Zusammenspiel zeigen. Auf diese Art sind übergreifende Analysen und Optimierungen von Arbeits-, IT- und maschinellen Prozessen möglich. Die BPMN beschränkt sich nicht auf eine Prozessgattung wie bspw. Arbeitsprozesse.
Drittens ist die Bedeutung der Symbolik hinreichend genau, um daraus technische Ausführungssemantiken abzuleiten. BPMN Prozesse können daher maschinell mithilfe sogenannter Process-Engines ausgeführt werden.
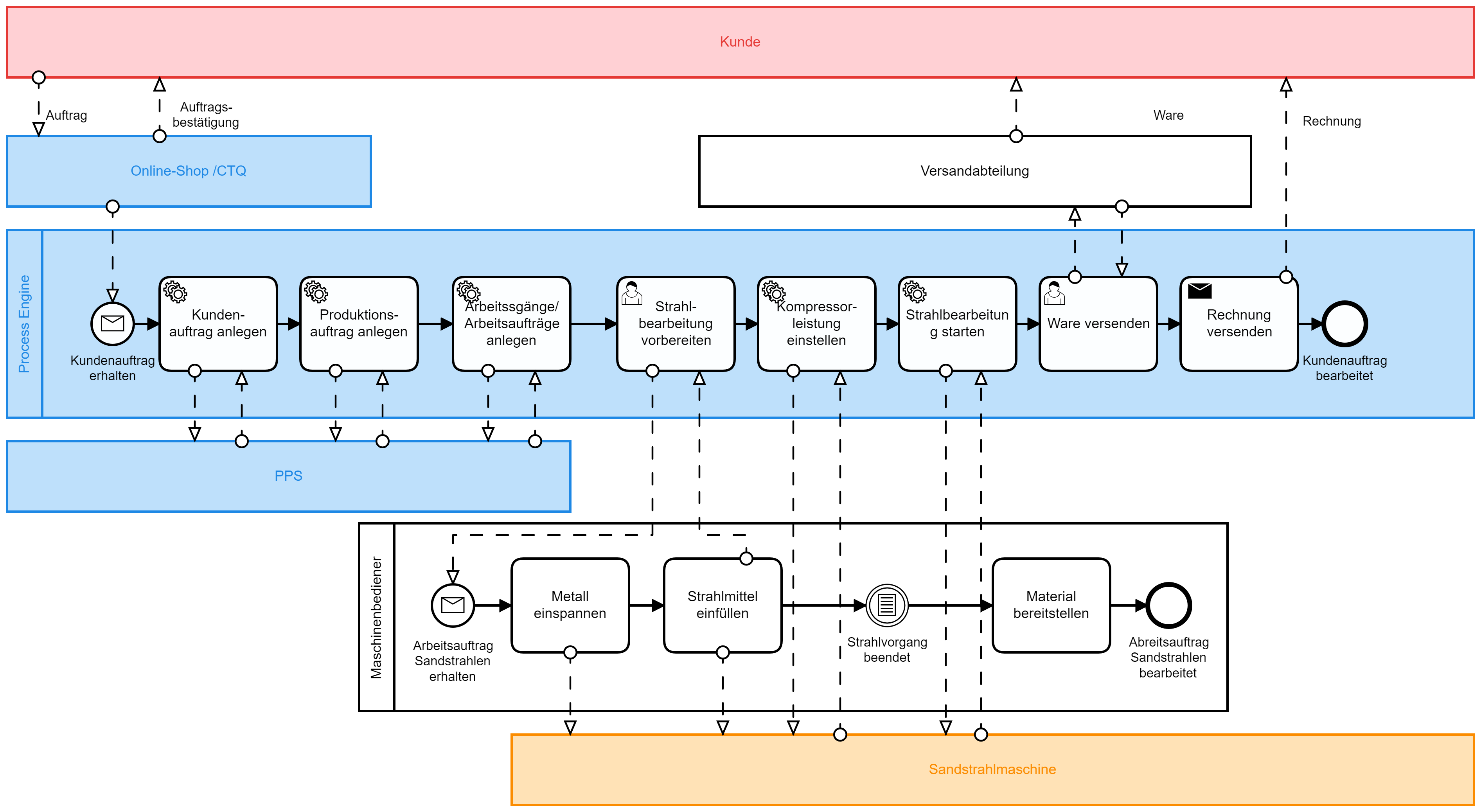
Das gleiche Szenario haben wir in der nachstehenden Abbildung 2 um eine solche Process-Engine ergänzt und die gesamte Kollaboration entsprechend abgewandelt mit dem Ziel, manuelle Tätigkeiten zu eliminieren. Die Engine kümmert sich nun, um die Zuweisung von Aufgaben an bestimmte Ressourcen und agiert gleichzeitig als Datentransport, so dass fehlerhafte Erfassungen weitestgehend entfallen. Zu diesem Zweck nutzt sie die folgenden Aufgabentypen der BPMN

- Wird dem Ausführenden zugewiesen
- Erscheint in seiner persönlichen To-Do-Liste
- Verweist auf ein Formular zur Interaktion, welche Dateneingaben und -anzeigen ermöglicht sowie den Erledigungsvermerk

- Ruft eine externe technische Implementierung auf
- Wird ohne menschliche Interaktion automatisch von der Engine ausgeführt
- API-Aufrufe, Service-Aufrufe u.v.a.m. sind möglich
Verbleibende manuelle Tätigkeiten erfolgen lediglich in Arbeitsprozessen (weiß dargestellt) beim Maschinenbediener sowie in der Versandabteilung, da dort physische Objekte gehandhabt werden und sind durch eine Benutzeraufgabe z.B. „Ware versenden“ ausgelöst/veranlasst worden. Bei größeren Mengen wären auch hier weitere Automatisierungspotentiale denkbar.
Diese Umsetzung mittels Process-Engine hängt ab von Programmierschnittstellen des PPS bzw. der Maschine, über die eine entsprechende Integration erfolgen kann. Aber selbst fehlende Programmierschnittstellen sind heutzutage meist überwindbar, ohne in manuellen Tätigkeiten zu resultieren. In jedem Fall müssen unternehmensspezifische Besonderheiten berücksichtigt werden. Process-Engine bieten mittels BPMN hierzu die erforderliche Flexibilität.
Bezogen auf die Gesamt-Kollaboration können nun weitere Digitalisierungsüberlegungen angestrengt werden. Ob Künstliche Intelligenz, Big Data, VAR, IoT oder auch eine Process-Engine sinnvoll einzusetzen sind, ergibt sich aus der in Prozessen erbrachten Wertschöpfung und am Ende auch aus dem verfolgten Geschäftsmodell. Die Modellierung mithilfe einer Modellierungssprache wie die BPMN sind eine gute Grundlage, denn sie sorgt für Transparenz und unterstützt kluge Entscheidungen für die Digitalisierung.
Weitere Inforationen beim ife-Partner MINAUTICS


